MSL-MM180-100μg / 询价
MSL-MM180-500μg / 询价
MSL-MM180-500μgx2 / 询价
|
表达区间及表达系统(Source)
|
Recombinant Mouse MSLN/Mesothelin Protein is expressed from HEK293 with His tag at the C-Terminus.It contains Asp298-Ser600 [Accession | Q61468-1]. |
|
分子量大小(Molecular Weight)
|
The protein has a predicted MW of 35.2 kDa. Due to glycosylation, the protein migrates to 45-60 kDa based on Bis-Tris PAGE result. |
|
纯度(Purity)
|
> 95% as determined by Bis-Tris PAGE |
|
内毒素(Endotoxin)
|
Less than 1 EU per μg by the LAL method. |
|
制剂(Formulation)
|
Lyophilized from 0.22μm filtered solution in PBS (pH 7.4). Normally 8% trehalose is added as protectant before lyophilization. |
|
重构方法(Reconstitution)
|
Dissolve the lyophilized protein in distilled water. Please refer to the Certificate of Analysis for detailed instructions. |
|
存储(Storage)
|
-20 to -80°C for 12 months as supplied from date of receipt. |
Recombinant Mouse MSLN/Mesothelin Protein is expressed from HEK293 with His tag at the C-Terminus.It contains Asp298-Ser600 [Accession | Q61468-1].
The protein has a predicted MW of 35.2 kDa. Due to glycosylation, the protein migrates to 45-60 kDa based on Bis-Tris PAGE result.
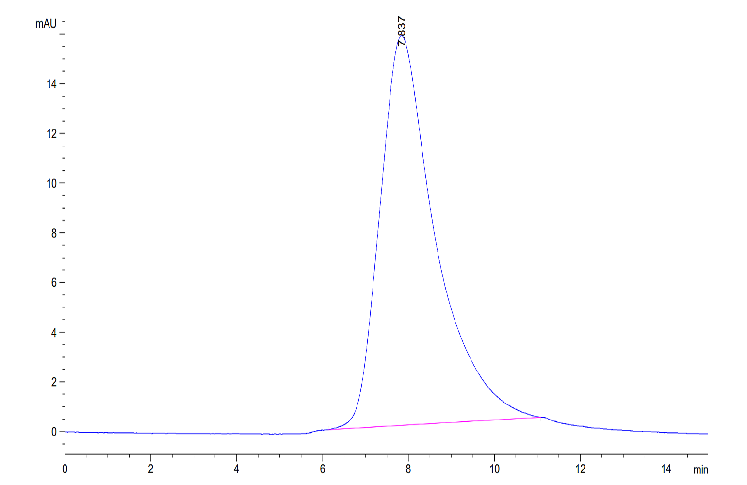
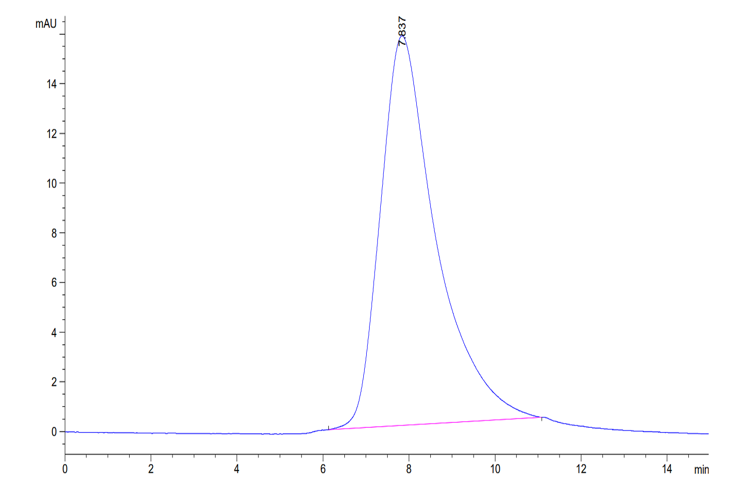
> 95% as determined by Bis-Tris PAGE
> 95% as determined by HPLC
Less than 1 EU per μg by the LAL method.
Lyophilized from 0.22μm filtered solution in PBS (pH 7.4). Normally 8% trehalose is added as protectant before lyophilization.
Dissolve the lyophilized protein in distilled water. Please refer to the Certificate of Analysis for detailed instructions.
-20 to -80°C for 12 months as supplied from date of receipt.
-80°C for 3 months after reconstitution.
Recommend to aliquot the protein into smaller quantities for optimal storage. Please minimize freeze-thaw cycles.
Mesothelin, also known as MSLN, is a protein that in humans is encoded by the MSLN gene.Cloning studies showed that the mesothelin gene encodes a precursor protein that is processed to yield mesothelin which is attached to the cell membrane by a glycophosphatidylinositol linkage and a 31-kDa shed fragment named megakaryocyte-potentiating factor (MPF).
MSLN; CAK1 antigen; CAK1; Mesothelin; MPF; MPFSMRP; SMR;
(1)Adusumilli P S , Cherkassky L , Villena-Vargas J , et al. Regional delivery of mesothelin-targeted CAR T cell therapy generates potent and long-lasting CD4-dependent tumor immunity[J]. Science Translational Medicine, 2014, 6(261):261ra151-261ra151.
MSL-MM180-100μg / 询价
MSL-MM180-500μg / 询价
MSL-MM180-500μgx2 / 询价
| 货号* | 规格* | 名称 | 数量* | |
|---|---|---|---|---|
| 货号* | 形态* | 批号* | |
|---|---|---|---|
| 货号* | 形态* | 批号* | |
|---|---|---|---|
| 货号* | 批号* | |
|---|---|---|
| 货号* | 规格* | 批号* |
|---|---|---|
| Buffer 货号* | Buffer 规格* | Buffer 批号* |
|---|---|---|
| 货号* | 批号* | |
|---|---|---|