CD7-MM2RA-100μg / 询价
CD7-MM2RA-500μg / 询价
CD7-MM2RA-500μgx2 / 询价
|
表达区间及表达系统(Source)
|
Recombinant Mouse IL-17R alpha/CD217 Protein is expressed from HEK293 with hFc (IgG1) tag at the C-Terminus.It contains Ser32-Trp322 [Accession | Q60943]. |
|
分子量大小(Molecular Weight)
|
The protein has a predicted MW of 60.1 kDa. Due to glycosylation, the protein migrates to 95-110 kDa based on Bis-Tris PAGE result. |
|
纯度(Purity)
|
> 95% as determined by Bis-Tris PAGE |
|
内毒素(Endotoxin)
|
Less than 1 EU per ug by the LAL method. |
|
制剂(Formulation)
|
Lyophilized from 0.22μm filtered solution in PBS (pH 7.4). Normally 8% trehalose is added as protectant before lyophilization. |
|
重构方法(Reconstitution)
|
Dissolve the lyophilized protein in distilled water. Please refer to the Certificate of Analysis for detailed instructions. |
|
存储(Storage)
|
-20 to -80°C for 12 months as supplied from date of receipt. |
Recombinant Mouse IL-17R alpha/CD217 Protein is expressed from HEK293 with hFc (IgG1) tag at the C-Terminus.It contains Ser32-Trp322 [Accession | Q60943].
The protein has a predicted MW of 60.1 kDa. Due to glycosylation, the protein migrates to 95-110 kDa based on Bis-Tris PAGE result.
> 95% as determined by Bis-Tris PAGE
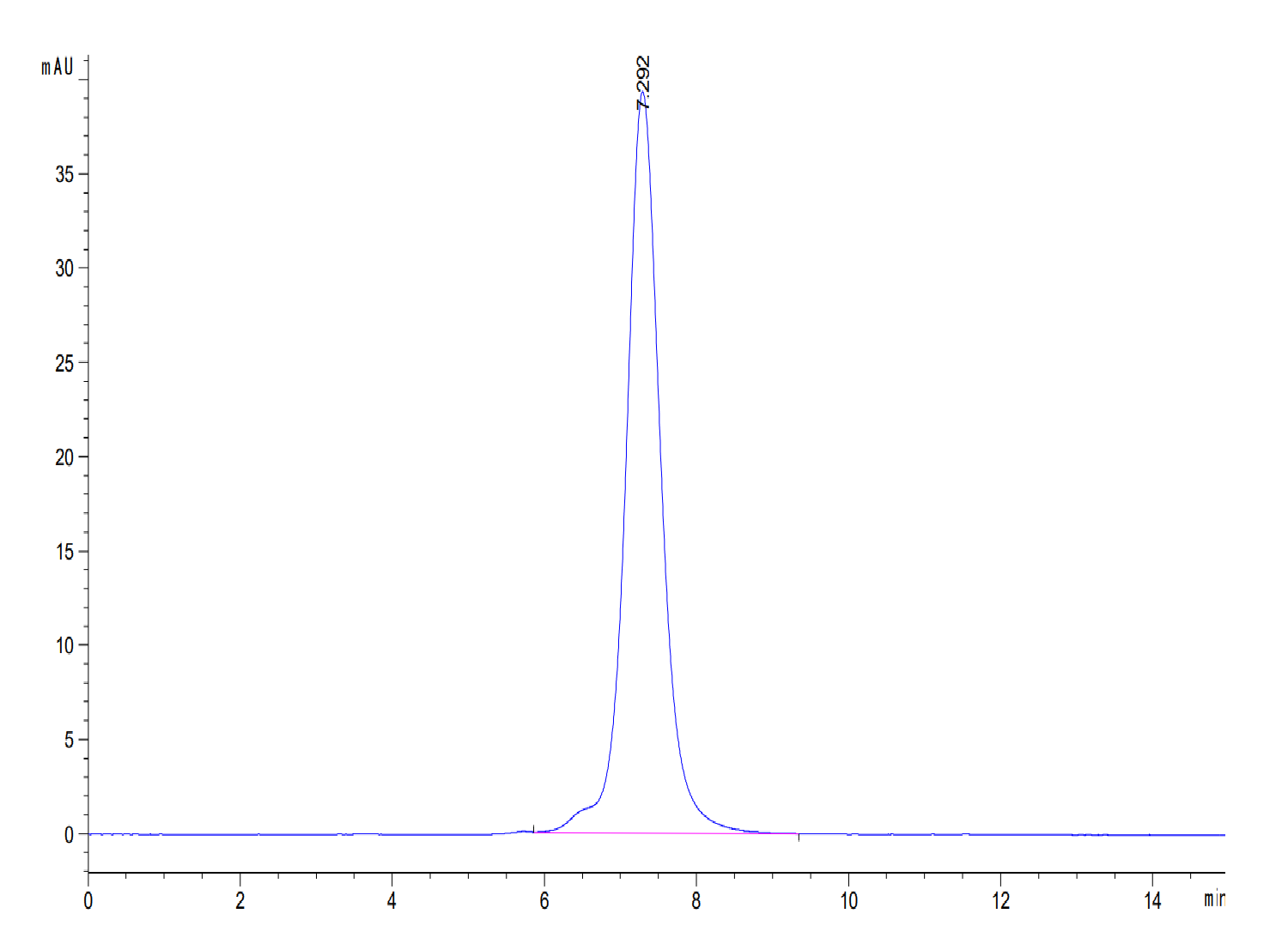
> 95% as determined by HPLC
Less than 1 EU per ug by the LAL method.
Lyophilized from 0.22μm filtered solution in PBS (pH 7.4). Normally 8% trehalose is added as protectant before lyophilization.
Dissolve the lyophilized protein in distilled water. Please refer to the Certificate of Analysis for detailed instructions.
-20 to -80°C for 12 months as supplied from date of receipt.
-80°C for 3 months after reconstitution.
Recommend to aliquot the protein into smaller quantities for optimal storage. Please minimize freeze-thaw cycles.
Interleukin 17 (also known as CTLA‑8) is a T cell‑expressed pleotropic cytokine. IL‑17 binds to IL‑17 receptor (IL‑17 R) which shares no homology with any known family of receptors. While the expression of IL‑17 is restricted to activated T cells, the IL‑17 R mRNA exhibits a broad tissue distribution, and has been detected in virtually all cells and tissues tested. The human IL‑17 R gene was localized to chromosome 22.
CD217; CDw217; IL-17RA; IL17R; CANDF5; IL-17R; IL-17R-alpha; IL17Rα
(1)Gaffen S L. An overview of IL-17 function and signaling[J]. Cytokine, 2008, 43(3):0-407.
CD7-MM2RA-100μg / 询价
CD7-MM2RA-500μg / 询价
CD7-MM2RA-500μgx2 / 询价
| 货号* | 规格* | 名称 | 数量* | |
|---|---|---|---|---|
| 货号* | 形态* | 批号* | |
|---|---|---|---|
| 货号* | 形态* | 批号* | |
|---|---|---|---|
| 货号* | 批号* | |
|---|---|---|
| 货号* | 规格* | 批号* |
|---|---|---|
| Buffer 货号* | Buffer 规格* | Buffer 批号* |
|---|---|---|
| 货号* | 批号* | |
|---|---|---|