TSP-HM402B | 价格

TSP-HM402B-100μg / 询价

TSP-HM402B-500μg / 询价

TSP-HM402B-500μgx2 / 询价

Biotinylated Human TSLP (R127A, R130A) Protein

产品信息(Product Info)
表达区间及表达系统(Source)

Recombinant Biotinylated Human TSLP (R127A, R130A) Protein is expressed from HEK293 with His tag and Avi tag at the C-Terminus.
It contains Tyr29-Gln159(R127A,R130A) [Accession | Q969D9-1].

分子量大小(Molecular Weight)

The protein has a predicted MW of 17.7 kDa. Due to glycosylation, the protein migrates to 25-38 kDa based on Bis-Tris PAGE result.

纯度(Purity)

> 95% as determined by Bis-Tris PAGE
> 95% as determined by HPLC

内毒素(Endotoxin)

Less than 1 EU per μg by the LAL method.

制剂(Formulation)

Lyophilized from 0.22μm filtered solution in PBS (pH 7.4). Normally 8% trehalose is added as protectant before lyophilization.

重构方法(Reconstitution)

Dissolve the lyophilized protein in distilled water. Please refer to the Certificate of Analysis for detailed instructions.

存储(Storage)

-20 to -80°C for 12 months as supplied from date of receipt.
-80°C for 3 months after reconstitution.
Recommend to aliquot the protein into smaller quantities for optimal storage. Please minimize freeze-thaw cycles.

产品数据(Assay Data)
Bis-Tris PAGE

Biotinylated Human TSLP (R127A, R130A) on Bis-Tris PAGE under reduced condition. The purity is greater than 95%.

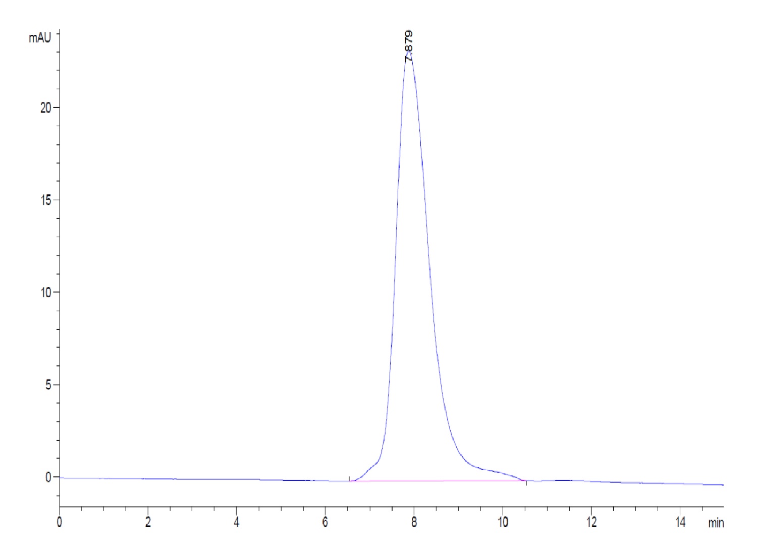
SEC-HPLC

The purity of Biotinylated Human TSLP (R127A, R130A) is greater than 95% as determined by SEC-HPLC.

ELISA Data

Immobilized Biotinylated Human TSLP (R127A, R130A), His Avi Tag at 1μg/ml (100μl/well) on the streptavidin precoated plate (5μg/ml). Dose response curve for Human TSLPR, hFc Tag with the EC50 of 3.0ng/ml determined by ELISA. (QC Test)

 

Immobilized Anti-TSLP Antibody, hFc Tag at 0.5μg/ml (100μl/well) on the plate. Dose response curve for Biotinylated Human TSLP (R127A, R130A) , His Tag with the EC50 of 3.2ng/ml determined by ELISA.

BLI Data

Loaded Human TSLPR, hFc Tag on ProA-Biosensor can bind Biotinylated Human TSLP (R127A, R130A), His-Avi Tag with an affinity constant of 4.87 nM as determined in BLI assay (Gator® Prime).

 

Loaded Anti-TSLP Antibody, hFc Tag on ProA-Biosensor can bind Biotinylated Human TSLP (R127A, R130A), His-Avi Tag with an affinity constant of 0.22 nM as determined in BLI assay (Gator® Prime).

背景(Background)

Thymic Stromal Lymphopoietin (TSLP) was originally identified as an activity from the conditioned medium of a mouse thymic stromal cell line that promoted the development of B cells. Cytokine that induces the release of T-cell-attracting chemokines from monocytes and, in particular, enhances the maturation of CD11c dendritic cells. Can induce allergic inflammation by directly activating mast cells.

分子别名(Synonyms)

Thymic stromal lymphopoietin; TSLP

文献(References)

(1)Corren J , Parnes J R , Wang L , et al. Tezepelumab in Adults with Uncontrolled Asthma[J]. New England Journal of Medicine, 2017, 377(10):936-946.

Note: HPLC results always come from liquid protein, due to absorption peak interference of trehalose in lyophilized powder.