TSP-HM20R | 价格

TSP-HM20R-100μg / 询价

TSP-HM20R-500μg / 询价

TSP-HM20R-500μgx2 / 询价

Human TSLPR Protein

产品信息(Product Info)
表达区间及表达系统(Source)

Recombinant Human TSLPR Protein is expressed from HEK293 with hFc (IgG1) tag at the C-Terminus.
It contains Gly25-Lys231 [Accession | Q9HC73-1].

分子量大小(Molecular Weight)

The protein has a predicted MW of 50.8 kDa. Due to glycosylation, the protein migrates to 60-75 kDa based on Bis-Tris PAGE result.

纯度(Purity)

> 95% as determined by Bis-Tris PAGE
> 95% as determined by HPLC

内毒素(Endotoxin)

Less than 0.1 EU per μg by the LAL method.

制剂(Formulation)

Lyophilized from 0.22μm filtered solution in PBS (pH 7.4). Normally 8% trehalose is added as protectant before lyophilization.

重构方法(Reconstitution)

Dissolve the lyophilized protein in distilled water. Please refer to the Certificate of Analysis for detailed instructions.

存储(Storage)

-20 to -80°C for 24 months as supplied from date of receipt.
-80°C for 3 months after reconstitution.
Recommend to aliquot the protein into smaller quantities for optimal storage. Please minimize freeze-thaw cycles.

产品数据(Assay Data)
Bis-Tris PAGE
Human TSLPR on Bis-Tris PAGE under reduced condition. The purity is greater than 95%.
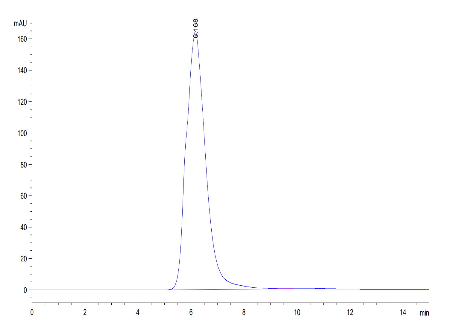
SEC-HPLC
The purity of Human TSLPR is greater than 95% as determined by SEC-HPLC.
ELISA Data
Immobilized Human TSLP, His Tag (Cat. TSP-HM101) at 5μg/ml (100μl/well) on the plate. Dose response curve for Human TSLPR, hFc Tag with the EC50 of 27.6ng/ml determined by ELISA. (QC Test)
 
Immobilized Human TSLP (R127A, R130A), His Tag (Cat. TSP-HM202) at 2μg/ml (100μl/Well). Dose response curve for Human TSLPR, hFc Tag with the EC50 of 4.0ng/ml determined by ELISA.
 
Immobilized Human TSLPR, hFc Tag at 0.5μg/ml (100μl/well) on the plate. Dose response curve for Biotinylated Anti-TSLPR Antibody, hFc Tag with the EC50 of 21.4ng/ml determined by ELISA.
SPR Data
Human TSLP, His Tag captured on CM5 Chip via Anti-His Antibody can bind Human TSLPR, hFc Tag with an affinity constant of 1.04 nM as determined in SPR assay (Biacore T200).
BLI Data
Loaded Human TSLPR, hFc Tag on ProA-Biosensor can bind Human TSLP, His Tag with an affinity constant of 31.30 nM as determined in BLI assay (Gator® Prime).
背景(Background)

Thymic stromal lymphopoietin (TSLP) is an interleukin-7 (IL-7) like cytokine, which plays an important role in the regulation of immune responses to allergens. TSLP binds to a heterodimeric receptor complex composed of the IL-7 receptor alpha chain (IL-7Ralpha) and the TSLP receptor (TSLPR, also known as CRLF2).

分子别名(Synonyms)

TSLP receptor; TSLPR; CRL2; CRLF2Y; CRLF2; IL-XR; p2RY8/CRLF2 fusion; CRLF2

文献(References)

(1)Blagoev B, Nielsen MM, Angrist M, Chakravarti A, Pandey A. Cloning of rat thymic stromal lymphopoietin receptor (TSLPR) and characterization of genomic structure of murine Tslpr gene. Gene. 2002 Feb 6;284(1-2):161-8. doi: 10.1016/s0378-1119(02)00380-3. PMID: 11891057.

Note: HPLC results always come from liquid protein, due to absorption peak interference of trehalose in lyophilized powder.